Organization Hierarchy: What Does That Mean?
Ok. You have organizational hierarchies. Who reports to whom. Some people call them parent - child relationships. Often it goes something like this:
- Departmental Offices (child) report to Departments (parent)
- Departments (child) report to Colleges (parent)
- Colleges (child) report to Academic VP Office (parent)
These organizational hierarchies run from simple to complex and branch in a myriad of ways. Take a moment to look at some examples of organizational hierarchies.
Example of Organization Hierarchies
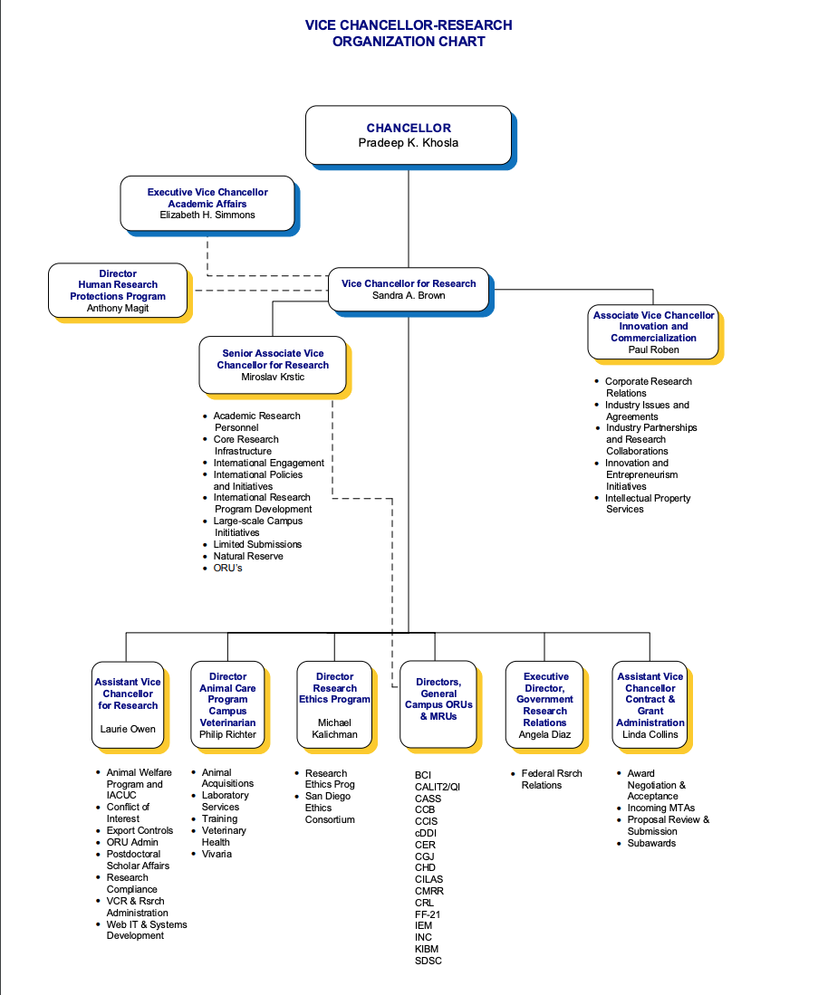
University of California at San Diego is a thriving, complex eco-system.
We often think of Universities in terms of how we experience a campus. For example, UCSD has 6 Undergraduate Colleges:
- Thurgood Marshall College (Scholarship and Citizenship)
- John Muir College (Individual Choice)
- Revelle College (Arts, Sciences and Humanities)
- Eleanor Roosevelt College (World Citizenship and Leadership)
- Sixth College (Innovation)
- Warren College (Ethical Scholarship and Citizenship)
These colleges help students to focus. Students will then take classes from a number of schools/departments across campus to achieve their goals: Humanities or Fine Arts or Biology Departments, etc. These academic areas all have organizational hierarchies to govern and administrate their various duties and stewardships.
Beyond this student/faculty experience, the university runs its administrative duties.
They can represent their organizational structure at a high level overview and then drill down to the more local, complex view. Look through these few examples of various ways this university has organized itself. Drilling down on all these high level charts, you will then find more detailed organizational charts from the individual departments, offices, and centers across campus.
Office of the President Org Chart
Academic Affairs Org Chart
Student Affairs Org Chart
Research Org Chart
Comments
0 comments
Article is closed for comments.